Impact Data and Evidence Aggregation Library
Data Extraction Principles and Objectives
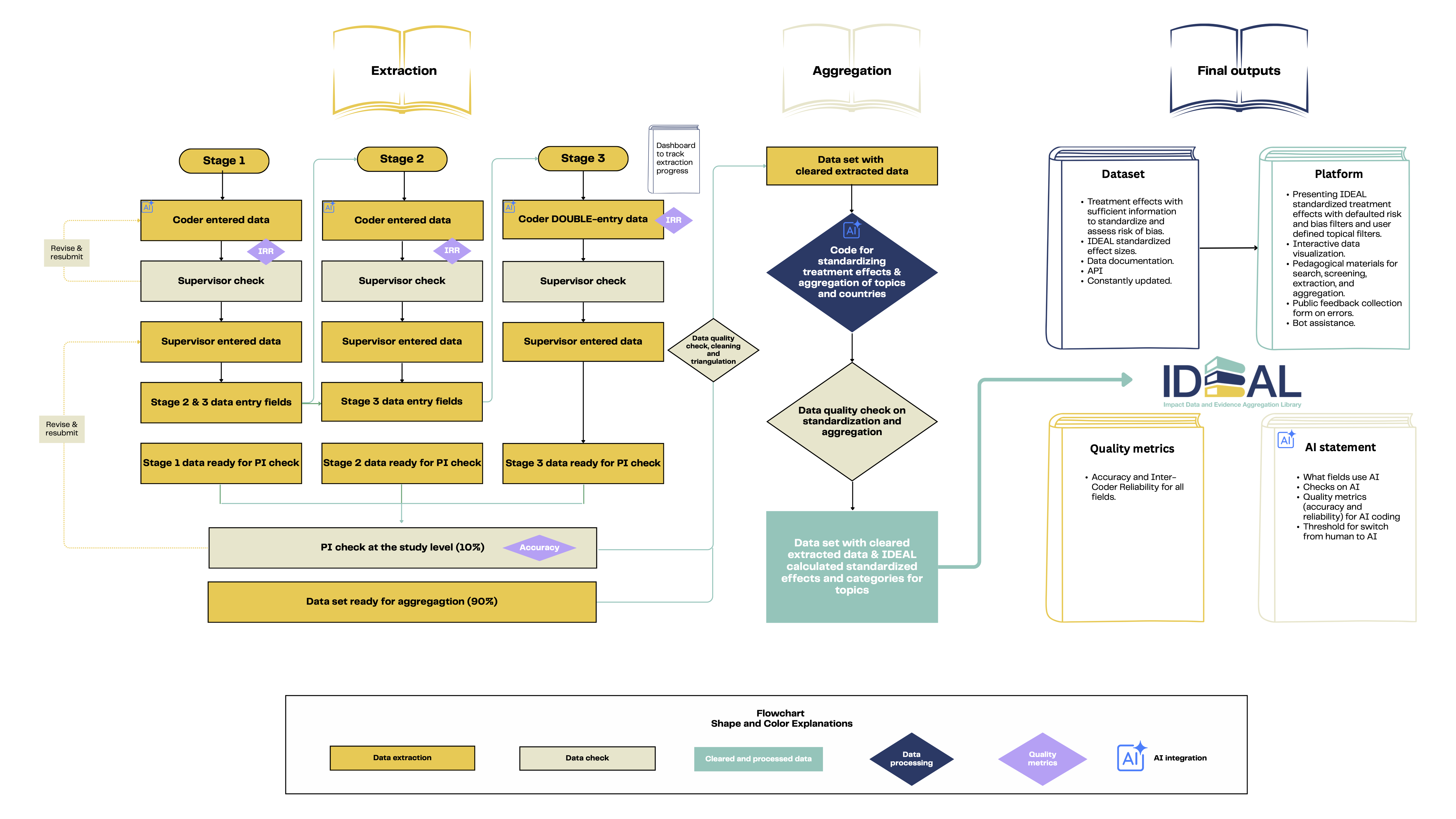
IDEAL Data Extraction Flowchart
If the document does not load,
open the PDF in a new tab
.
IDEAL Project Flowchart (Data Extraction)
×